2025年4月30日,海南大学南繁学院(三亚南繁研究院)重要热带作物抗病分子育种团队在国际权威期刊Microbiome(五年影响因子17.9)上发表最新研究成果,“Bikaverin as a molecular weapon: enhancing Fusarium oxysporum pathogenicity in bananas via rhizosphere microbiome manipulation”。该研究首次揭示了尖孢镰刀菌次生代谢产物比卡菌素(bikaverin)作为“分子武器”操控根际微生物组,从而提升病原菌致病力的分子机制,为香蕉枯萎病的抗病机制研究提供了全新视角与理论依据。

香蕉是全球产量、贸易量和消费量最大的水果之一,是众多发展中国家重要的经济作物。然而,由尖孢镰刀菌古巴专化型(Foc TR4)引发的香蕉枯萎病,已成为全球香蕉产业面临的最严重威胁。尖孢镰刀菌属为土传病原真菌,具有广泛的寄主范围,可导致多种作物发生致死性的枯萎病。在其生长过程中,Foc TR4及其他多种镰刀菌均可合成一种粉红色的次生代谢产物——比卡菌素(bikaverin),但其在病原菌生物学中的功能长期以来尚不明确。
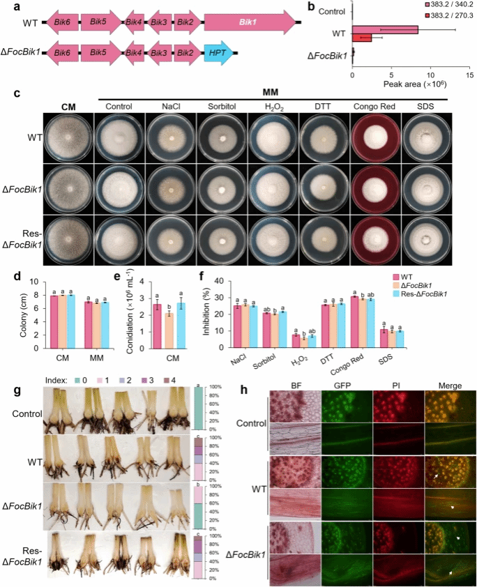
本研究通过构建比卡菌素合成缺陷突变株,发现该突变株的致病力明显减弱。但进一步实验证实,比卡菌素并不直接参与病原菌侵染植物组织的过程。

与此同时,已有研究表明,植物根际微生物群在调节植物生长发育、营养获取以及抗病性等方面发挥着关键作用。并且在离体条件下,比卡菌素能够抑制多种微生物的生长。由此,研究团队提出一个新假设:比卡菌素可能具备类抗生素功能,通过抑制根际微生物,增强Foc TR4在土壤环境中的竞争优势,进而提升其致病力。为了验证这一假设,研究人员进一步比较了野生型菌株与比卡菌素合成缺陷菌株对香蕉根际微生物群的影响,以及两者在土壤中的丰度变化。结果显示,比卡菌素能够显著抑制根际微生物群中细菌的整体丰度,特别是对芽孢杆菌等益生菌具有明显抑制作用,同时促进镰刀菌自身的富集。

基于上述发现,研究团队提出了一个新的致病力调控机制模型:比卡菌素通过改变根际微生态环境,削弱有益菌群竞争力,从而增强病原菌在根际的定殖与致病能力。

海南大学硕士研究生卢鸿玲和中国热带农业科学院助理研究员郭素霞为论文共同第一作者,海南大学南繁学院(三亚南繁研究院)/热带农林学院王倩男教授与安邦教授为共同通讯作者。该研究获得海南省自然科学基金、海南省重点研发计划项目以及崖州湾科技城科技项目等多项资助支持。